状态机:X-State
虽然主题是状态机,但主要是聊对于 长期迭代变化 的业务,最佳实践是什么?
X-State 是什么?
Q: X-State 是什么?
X-State 是 JavaScript 和 TypeScript 应用程序的状态管理和编排解决方案
一个状态管理框架
Q: 前端已经有那么多状态管理库,X-State 的亮点是什么?
不准确,但能简单的了解其定位:有着更多约束、规则、" 死板 " 的 Redux
前端已经有那么多状态管理库,
为什么要用 X-State 呢?
不可避免的复杂度
TIP
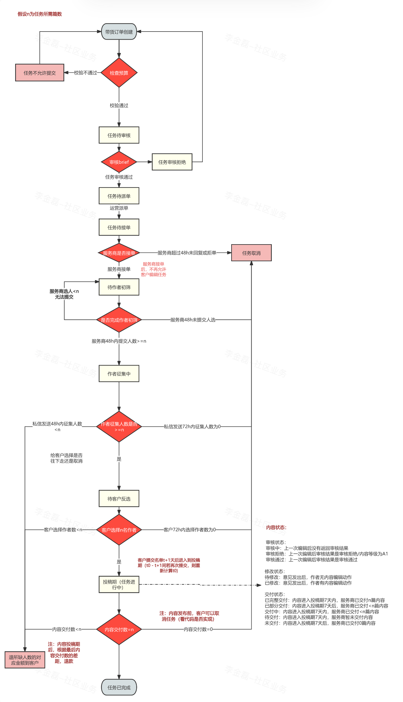
下面图里内容都不用详情看,体会流程就行了
产品业务流程图

其中的一个节点:

节点对应的产品文档需求描述:

技术方案阶段,对上述文档进行阅读理解后,画出的节点业务流程图

开发阶段,根据流程图写下的代码(伪)

- 业务流程/功能本身就很繁琐/复杂,且技术复杂度是不可能低于业务复杂度的
- 虽然繁琐,但还是很轻松的:文档 -> 流程图 -> 代码;因为这是一个全新的业务流程,有文档、产品告诉你所有细节

- 但全新的代码开发场景是非常少的,绝大多数时间都是在做维护、迭代

一个需求,你很可能完全不了解业务流程,只有一份产品「期望」实现的需求文档
至于怎么达成这个「期望」,可能会影响什么,会有哪些坑,也许产品自己都不知道...
「不要(无脑)相信产品的需求文档」
这句话我可能对每一个开发芝士需求的人都说过
知识库的更新问题
怎么在长期、频繁的业务迭代和人员变动中,维护一份 精确/正确/完整 大体上正确的业务描述(文档/流程图/..)呢?
定个规矩?强制让产品更新知识库?
作为一个大多数人连注释都懒得写/更新的群体......不现实的
如果没有这份文档存在,难道要让新来的产品把历史迭代过的全部文档看一遍吗?
现实就是很难要求产品可以了解所有的业务细节
源代码,往往是软件的唯一精确描述

对于业务逻辑的了解和梳理,开发比产品更有优势
产品可能只有 N 份历史文档
我们却拥有一份合并后的、线上运行的最终代码
对于这种类型业务的迭代,需要研发对已有代码进行梳理后才能决定最终的逻辑
- 需求做起来好恶心,不停改来改去的
- 产品文档完全没写啊
- 提测了才发现这里有问题,又要改
- 我以为 2 天就能做完的
- ...
研发对代码梳理的效率、结果,直接决定了需求的质量、效率
读代码
目标:梳理出当前的业务流程和业务功能,以对产品需求文档进行补充、更正
业务流程
梳理出业务流程是怎么串起来的,需求中的改动会影响哪些上下游节点
产品可能只考虑(知道)某个分支
业务功能
流程中的节点,具体的业务细节,需求中是否有遗漏、冲突
读代码的效率又取决于写代码
写代码
UI 逻辑不分离
目前普遍在用的方式
业务逻辑直接写在页面、组件中,每个流程节点的逻辑散落在各个文件中

在上千个文件中,想找到一个功能在哪个文件里都要费上一番工夫
就更不要期望,能从中找出当前需求所相关的文件,并从其中梳理出完整的业务流程
举例 - 流程:好物
好物业务虽然在我这里,但我一次正经需求都没有做过,所以我对好物的代码、业务是一窍不通的
业务现状:(几乎)没有前端需求,偶尔有后端需求,偶尔让帮忙排查问题
好物有三个仓库:公用组件、PC 端、APP 端
一窍不通 ➕ 三个仓库数千个文件 ➕ 试图排查问题
emmm...
举例 - 功能:编辑器日志打点
- 页面 url -> route config -> 入口组件
- 从上到下读代码/断点: mount/change/unmount,业务逻辑、埋点、日志代码
- 找到依赖组件,重复上述步骤
- 文章和回答还不是一套代码...再重复上述步骤
我明明只是想打个点而已,却要把所有逻辑捋一遍
逻辑 UI 分离 - Redux
干净的 UI 逻辑分离后,UI 层只会有 state 的使用和 dispatch,所有逻辑都在 reducer 中

截图是 saga 代码,不过意思一样了
现在可以把视线聚焦到一个文件里了,只需要看这一个文件就可以了解所有业务逻辑
其次这个文件是一个线索,只要顺着 dispatch type 就可以找到所有业务相关的文件位置
如果好物能用上这种模式,我会很感谢的
隐式状态机
仅通过上面的代码,还是不能方便的还原出完整的业务流程,因为业务流程是有条件和分支的,每个节点只能做当前节点可以做的事情
而所有 reducer 都是平级的(unconditionally/无条件),无法直观的体现出条件分支关系
这些逻辑可能在 reduce 内部的 if else 里,也可能在视图层里
除了不能直观的通过 reducer 画出业务流程图
这种写法还更容易产生 BUG:

应该只在
state === 'pending'的时候才做状态转换
简化后的 demo 大家可能都觉得自己不会犯这种错误,但这就是真实的 BUG
真正开发时,有些功能很重要,有些功能很复杂,工期又很紧。很难面面俱到,保证不会犯这种「低级错误」
更多的可以看:隐式状态机的风险
状态机
Redux 官方风格指南「强烈推荐篇」中提到:将 Reducer 视为状态机
当使用状态机对逻辑进行建模时,Reducer 应该是分层(嵌套)的,首先考虑状态非常重要,只有上层状态符合的情况下,才会(有可能)执行当前层的代码
为每个状态创建 Reducer 有助于封装每个状态的行为
明确标识当前的节点(状态),reducer 内判断状态后再进行逻辑执行

这种嵌套的 switch case 可以用对象更简单的实现(策略模式)

到此,上面提到的痛点都基本解决
- 只看一个文件就可以了解所有的业务流程、功能
- 通过搜索
dispatch type可以快速的定位相关文件的代码位置 - 通过状态机,可以梳理出完整的业务流程、分支
- 更健壮的代码,更少的 BUG
但如果你真的用这种模式把业务流程写完,你会发现...
团队协作问题
不是所有人都能理解、延续你的设计。精心、复杂,却毫无约束的设计,反而更容易变成更大的屎山
真实的例子:这是芝士业务里的标准状态机代码,2020 年某位大佬写下,2024 年被我完全删掉改成最普通的代码逻辑

因为 20 年 ~ 24 年无数次的需求迭代,没有人去梳理和维护这个状态机,只是不停地用各种 JS 奇技淫巧的在上面打补丁,所谓的状态机只剩一个美好的外壳而已
我们需要的不是口头的「约定」,而是代码层面的「约束」
比如跟后端接口约定
- ❌ API 文档
- ✅ Zod / GraphQL
要么就别用,要么用了就严格执行,把所有钻空子的可能性封死
状态爆炸问题
虽然已经具备了梳理业务流程的可能性
但真正的梳理过程依然没有那么简单,毕竟复杂度不会凭空消失
数百上千行的状态机代码你挡得住吗?
状态机里有一个术语专门用来描述这种情况
状态爆炸:当状态机中的状态数量增加时,状态之间的转换也会呈指数增长
解决方案就是状态图
思路很直接:既然人脑很难从繁杂的代码中还原出业务流程图,那就直接根据代码自动生成出业务流程图

所以要想实现代码到状态图的转换,首先就要在语法上做约束/约定,比如:
- 将状态放在
states字段中- 渲染节点
- 将事件转换放在
on字段中- 渲染线
- 状态转换必须通过
target字段完成- 连线
- 等等...

总结
- 唯一可信的只有代码
- 所以期望代码可以尽可能精确的描述业务逻辑,且能方便理解
- 然后发现状态机这种思路,比较符合预期
相比自己造一遍轮子,社区的热门方案更完备、健壮,有充足的文档、学习资料,还有各种配套的工具等等
状态机框架:X-State
X-State 带来的是
- 符合 W3C 标准、语义化 的状态机模型
- 完备的 TS 类型推导
- 配套工具:代码 <-> 状态图;图和代码的双向生成
- 可视化编辑器

- VSCode 插件

技术方案阶段不是在写文档,而是在画图。图画完,最核心、最容易出错的逻辑代码也已经写(生成)完了
用法示例
还用上面订单的例子,我们把它写全
import { assign, fromPromise, setup } from "xstate";
const orderMachine = setup({
types: {
context: {} as {
agreementAccepted: boolean;
},
events: {} as
| {
type: "AGREE";
}
| {
type: "ACCEPT";
}
| {
type: "REFUSE";
}
| {
type: "EXPIRED";
},
},
actions: {
acceptAgreement: assign(({ context }) => ({
...context,
agreementAccepted: true,
})),
},
actors: {
requestBackend: fromPromise(async () => {
const response = await fetch("https://api.example.com/order/accept", {
method: "POST",
headers: {
"Content-Type": "application/json",
},
});
const data = await response.json();
return data;
}),
},
}).createMachine({
context: {
agreementAccepted: false,
},
id: "Order",
initial: "pending",
description: "订单状态机",
states: {
pending: {
on: {
AGREE: {
description: "同意协议",
target: ".agreement",
actions: { type: "acceptAgreement" },
},
REFUSE: { target: "refuse" },
EXPIRED: { target: "expired" },
},
states: {
agreement: {
on: {
ACCEPT: {
description: "接受订单",
target: "accepting",
},
},
},
},
},
accepting: {
invoke: {
src: "requestBackend",
onDone: { target: "accepted", actions: emit("acceptSuccess") },
onError: { target: "pending" },
},
},
accepted: {
// entry: ['notifyUser'],
// exit: ['notifyUser'],
type: "final",
},
refuse: {
type: "final",
},
expired: {
type: "final",
},
},
});types纯 TS 类型代码,帮助类型推断actions瞬时发生的动作,同步运行的逻辑,多数情况用来改变上下文状态使用- 调用时机是:事件触发时、进入状态时、离开状态时
- 操作符(函数):
assign:改变 context 状态emit:触发事件log:打印日志
actors,概念- 异步运行的逻辑,一般就是用来调用后端接口
fromPromisefromTransition: Redux reducerfromObservable: 对接 RxJsfromEventObservable: 对接 RxJs
- 异步运行的逻辑,一般就是用来调用后端接口
视图中的使用
import { useMachine } from "@xstate/react";
export function Order() {
const [state, send, actor] = useMachine(orderMachine);
useActorOn(actor, "acceptSuccess", () => console.log("接单成功!"));
useTimeout(() => {
send({ type: "EXPIRED" });
}, 1000);
return (
<div>
<label>
<input
type="checkbox"
checked={state.context.agreementAccepted}
onChange={() => send({ type: "AGREE" })}
/>
同意协议
</label>
{state.matches("accepting") && <div>loading...</div>}
<button
disabled={!state.can({ type: "ACCEPT" })}
onClick={() => send({ type: "ACCEPT" })}
>
接受
</button>
<button
disabled={!state.can({ type: "REFUSE" })}
onClick={() => send({ type: "REFUSE" })}
>
拒绝
</button>
</div>
);
}send等同dispatchstate.context访问上下文信息state.matches判断是否当前处于指定状态state.can判断当前状态下,是否可以触发相应事件useActorOn自行实现如下
export function useActorOn<
T extends Actor<AnyActorLogic>,
TLogic extends T["logic"],
TType extends EmittedFrom<TLogic>["type"] | "*",
>(
actor: T,
type: TType,
handler: (
emitted: EmittedFrom<TLogic> &
(TType extends "*"
? {}
: {
type: TType;
}),
) => void,
) {
const fn = useHandler(handler);
useEffect(() => {
const sub = actor.on(type, fn);
return () => sub.unsubscribe();
}, [type, actor, fn]);
}日志打点
在这套代码下,想要实现日志打点,可以有多简单呢


额外收益
- 团队视角
- Code Review 精力主要聚焦状态机逻辑
- AI 辅助 Review
- Code Review 精力主要聚焦状态机逻辑
- 逻辑复用,跨平台
- 单纯的 JS,任何可以运行 JS 的地方
- 个人视角
- 复杂度不会因为无视就消失,强制关注创建过程,提前发现逻辑漏洞
- AI 赋能
- 越强的约束,越多的规则,对 AI 越友好
AI 逻辑代码生成:

AI 逻辑解读:


经验/踩坑
命名
区分开常规代码命名(驼峰),方便快速分辨状态、事件
- 状态:
create_task - 事件:
LOAD_DATA

避免 onChange/loading/onSuccess 这类太过通用的命名,建议在前面搭配上状态,以作命名空间
- 事件响应机制,从当前节点开始向上递归查找,一旦命中后就不会再向上冒泡
- 如果使用
state.can({type: 'ON_CHANGE'})判断逻辑,就可能会有隐藏的 BUG 产生 
- 如果使用
- 保持文本检索友好
搜索场景
搜索场景肯定是无论什么状态下都可以搜的,所以要把搜索相关事件放在根状态下,否则就会出现某些状态下搜索功能失效的问题
接口全局错误提示
/**
* 统一加入错误处理逻辑
* */
const inspect: ActorOptions<any>["inspect"] = {
next: (e) => {
browserInspect.next?.(e);
if (isDev) {
if (new URLSearchParams(window.location.search).get("m_log") !== null) {
console.log(e);
}
}
if (e.type === "@xstate.event") {
// actor promise.reject
if (e.event.type === "xstate.promise.reject") {
// 所有通过 @cheese/libs/request 的请求都会有 message
// 所以这里只处理有 message 的情况
// 自定义的 actor promise 如果没有 message,不会被处理
const errMessage = e.event.data.message;
if (errMessage) {
onErrorMessage({ message: errMessage });
}
}
}
},
error: browserInspect.error,
complete: browserInspect.complete,
};
// 加入通用的逻辑
export const useMachine: typeof oUseMachine = (machine, options) => {
const m = oUseMachine(machine, {
inspect,
...options,
});
if (isDev) {
(window as any).__machine__ = m;
}
return m;
};图生成时的技术噪音
难免会有因为技术问题不得已加入的状态逻辑,这些技术噪音会让生成的状态图可读性下降

一个订单从「创建 -> 审核 -> 接受 -> 执行 -> 完成」,要经历多个系统,多个角色,天、甚至月的时间才能完成
你前端状态页面一刷新后就全部丢失了
状态同步需要依赖后端接口的响应,所以会有很多「跳状态」的场景
从一个初始状态(接口加载)跳转到任意状态(同步后端状态)
自行实现图渲染逻辑,可以解决此问题